《华侨华人学研究》由云顶7610线路检测主办,是一部以全世界华侨华人群体为研究对象,以华侨华人学交叉团队建设为导向的国际性学术刊物。本刊论文内容涉及教育学、历史学、经济学、法学、民族学、社会学、政治学等相关研究领域,兼具国内和国际视野,既重视理论架构,又重视个案研究,旨在为国内外学术界研究华侨华人群体、探讨华侨华人学相关问题提供发表平台,全面推动国内外学术界交流互动和华侨华人学团队建设。
本期《华侨华人学研究》成果分享:邓纯考、沈冰伟、王婧怡《近年来海外华侨华人儿童回国就读情况探析——基于浙江省文成县Y小学的调查》
01.作者介绍
邓纯考,男,云顶7610线路检测教育公司教授;沈冰伟,男;王婧怡,女,云顶7610线路检测教育公司本科生。
02.关键词
侨乡留守儿童;出国预期;学龄不一致
03.文章摘要
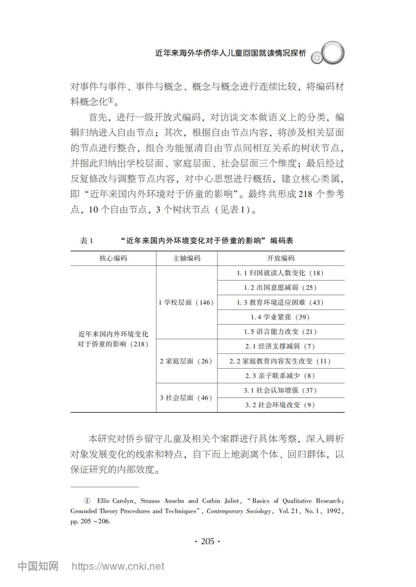
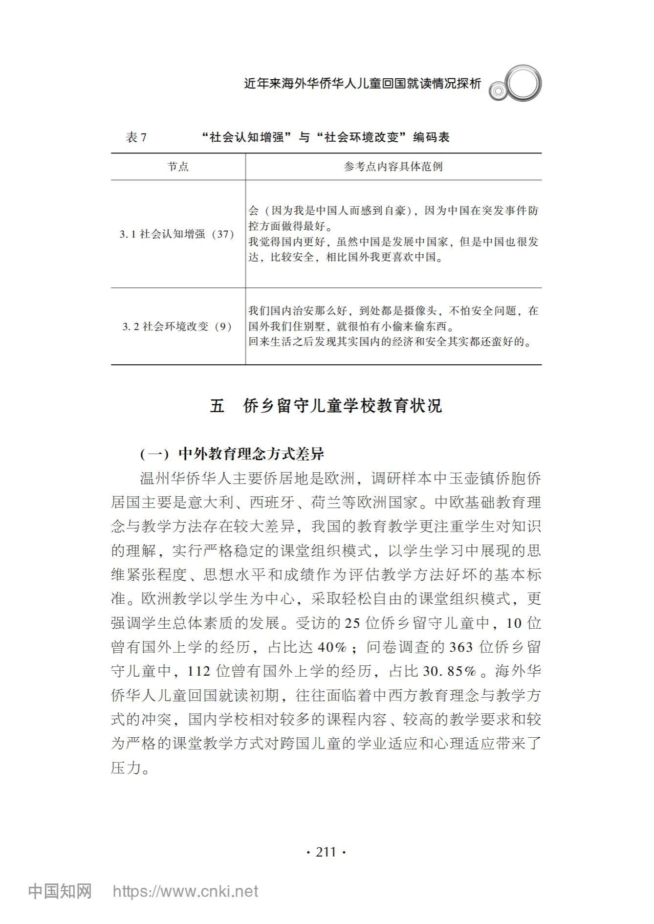
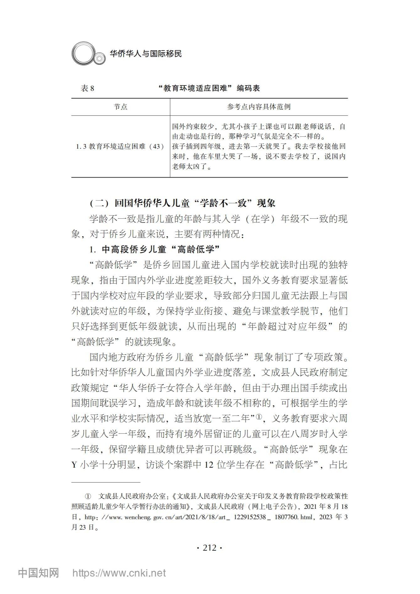
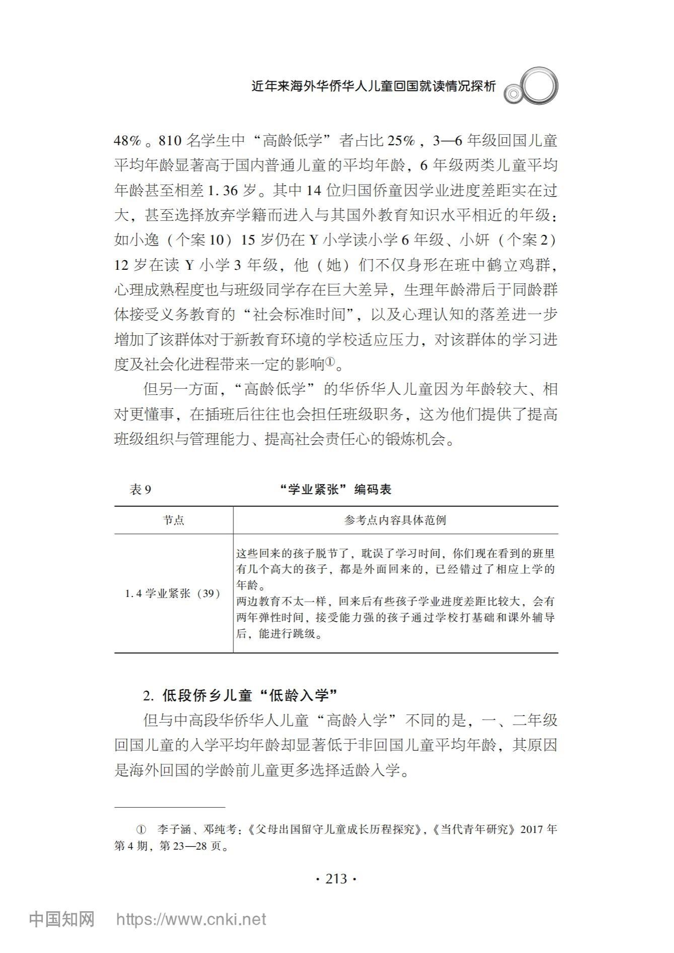
基于浙江省文成县玉壶镇Y小学的调查发现,近年来,随着国内经济的发展和生活水平的提高,回国就读侨胞儿童数量显著增加,达到样本公司员工数的14.69%。其中大部分侨儿童回国后成为亲子分离的留守儿童,只有小部分侨儿童由于父母同时回国而实现了亲子团聚。在跨国教育理念与教育环境差异的影响下,归国侨儿童入学初期面临中外课程目标要求和教学进度的落差,从而导致中高段侨儿童“高龄低学”,低段侨童“低龄入学”的学龄不一致现象。同时,国内社会经济的发展与国际环境的变化,也导致国内侨乡留守儿童的出国预期出现下降。
04.成果展示















来源|《华侨华人学研究》集刊
